中甲石家庄功夫与中乙厦门飞鹭因送礼被罚10万元

作者:PA直营日期:2026-04-05浏览:来源:PA直营官网

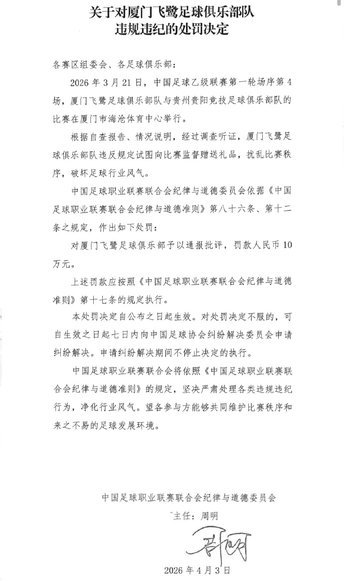
中国足球协会职业联赛理事会(中足联)于近日发布两起违规处罚决定,中甲球队石家庄功夫与中乙球队厦门飞鹭因涉嫌向比赛裁判及监督人员赠送礼品被处以10万元人民币罚款。这两起事件引发广泛关注,不仅暴露出部分球队对足球竞赛公平性的漠视,也折射出中国职业足球联赛在反腐败斗争中的持续高压态势。

根据中足联处罚公告披露,石家庄功夫在2023年中甲联赛第15轮对阵长春亚泰的比赛中,存在向裁判员赠送礼品的违规行为。该队球员在比赛期间通过非正式渠道向裁判组传递物品,试图影响比赛判罚。而厦门飞鹭则在中乙联赛第12轮对阵贵州贵阳竞技的比赛中,向比赛监督人员赠送礼品,企图通过不正当手段干扰赛事进程。两队的违规行为均被认定为严重违反《中国足球协会纪律准则》。

中甲石家庄功夫与中乙厦门飞鹭因送礼被罚10万元

此次处罚不仅包含经济罚款,还对两队实施了通报批评的行政处分。中足联在公告中强调,此类行为严重破坏了足球竞赛的公平性,损害了联赛的公信力。根据《中国足球协会纪律准则》第52条明确规定,任何球队或个人不得以任何形式向裁判、赛事官员提供礼品、宴请或其他利益输送。违规者将面临包括罚款、积分扣除、降级甚至取消参赛资格等多重处罚。

值得注意的是,这两起事件并非个例。近年来,中国职业足球联赛持续加大反腐力度,仅2023年已有多支队伍因类似违规行为被处罚。例如,2023年4月,中超球队武汉长江因涉嫌向裁判组提供不当利益被处以20万元罚款;2023年10月,中甲球队浙江队因违规使用外援被取消赛季积分。这些案例表明,中国足球协会正通过零容忍态度强化联赛管理。

中甲石家庄功夫与中乙厦门飞鹭因送礼被罚10万元

从足球管理角度分析,违规送礼行为往往与球队管理层的短视思维密切相关。部分俱乐部为追求短期战绩,不惜采取不正当手段干预比赛结果。这种行为不仅违背体育道德,更可能引发连锁反应。例如,2019年中超球队天津泰达因涉嫌假球被取消联赛资格,2020年中甲球队云南玉昆因违规操作被降级。这些教训警示各俱乐部必须以合规经营为前提。

中足联此次处罚也暴露出部分球队在合规意识上的薄弱。尽管《中国足球协会纪律准则》已明确规定禁止违规行为,但仍有球队心存侥幸。这种现象反映出职业足球俱乐部在管理体系建设中的不足,以及部分管理层对足球职业化发展的认知偏差。专家指出,要根治此类问题,需要建立更完善的监督机制,包括引入第三方审计、加强球员职业道德教育等。

随着中国职业足球联赛的不断发展,维护竞赛公平性已成为行业共识。中足联此次对两队的处罚,既是对此类违规行为的有力震慑,也是推动联赛规范化的重要举措。未来,随着反腐败机制的不断完善,中国足球有望在公平竞争的环境中实现可持续发展。



联系方式

PA直营|集团官网

业务电话 : 15262026594

网址:www.qddinghui.com

地址:北京市海淀区知春路1号学院国际大厦1803

Copyright © 2025 PA直营|集团官网 版权所有